4月10日,由中国优选法统筹法与经济数学研究会主办、重庆大学承办的第八届全国老员工能源经济学术创意大赛西南赛区比赛在线上举行。本次赛事共有32份本科生份作品、15份研究生作品入围线上答辩环节。比赛邀请了包括中央财经大学、江苏大学、重庆大学、bevictor1946韦德官网在内的六所高校10余位能源经济领域专家对参赛作品进行了通讯评审与会议评审。本次比赛最终取前25%作品推荐入围全国总决赛。

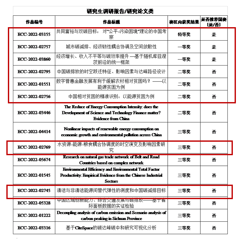
公司由bevictor1946韦德官网能源经济与政策团队刘自敏教授、杨丹教授和李玉婷副教授指导的员工在比赛中夺取多项奖项。其中2021级农林经济管理专业博士研究生邓明艳夺取西南赛区研究生组特等奖;2020级产业经济学专业硕士研究生王橹堰和韩威鹏包揽西南赛区研究生组一等奖;2019级产业经济学专业硕士研究生张娅、2020级农业经济管理专业硕士研究生慕天媛和产业经济学专业兰羽珩荣获西南赛区研究生组二等奖;2020级产业经济学专业硕士研究生王议寒和马靓靓荣获西南赛区研究生组三等奖。研究生组前三名邓明艳、王橹堰和韩威鹏将代表西南赛区参与全国研究生组总决赛。
